Loss-of-function allele of the soybean flowering/maturation gene TOF11 increases free amino acid content at the edamame stage and improves eating quality
Naohiro Shioya, Haruki Abe, Atsuko Miyagi, Hideki Murayama, Yui Tobita, Yoshiki Kawaguchi, Shunsuke Adachi, Akito Kaga, Eri Ogiso-Tanaka & Tomoki Hoshino
Theoretical and Applied Genetics; March 24 2026; vol. 139; article 106
Key message
We mapped the QTLs for FAAs in edamame seeds and identified TOF11 as the causal gene. TOF11 loss-of-function accelerates flowering/maturation and increases FAAs during the edamame stage.
Abstract
The free amino acid (FAA) content in edamame seeds is a determinant of sweetness and umami taste; however, its genetic regulation remains unclear. Therefore, in this study, to elucidate the genetic basis of FAA accumulation, we identified major QTLs and causal genes. We developed a recombinant inbred line population derived from a cross between the Japanese cultivar Enrei (low FAA) and the Japanese landrace edamame Shirayama (high FAA). Using this population, we identified three quantitative trait loci (QTLs) associated with FAA accumulation (qAAD6, qAAD11_1, and qAAD11_2). qAAD11_1 co-localised with qDFD11, a QTL for flowering time. Whole-genome resequencing-based polymorphism analysis revealed five strong candidates within the qDFD11 interval, among which PRR3a/TOF11 was identified as the causal gene for qDFD11. Compared with the wild-type allele, loss-of-function alleles of TOF11 and its homologue TOF12, derived from a mutant and a near-isogenic line with an Enrei background, respectively, both resulted in earlier flowering and maturation, as well as higher FAA accumulation in edamame seeds. These results demonstrated that TOF11 is the causal gene of qAAD11_1. We performed QTL analysis after fixing the qAAD11_1 genotype and identified qAAD11_2, which is tightly linked to qAAD11_1. Because the Shirayama allele at TOF11 and the Enrei allele at qAAD11_2 promote FAA accumulation, breaking their linkage through marker-assisted selection is essential for high-FAA edamame breeding. This study demonstrated that TOF11 regulates not only flowering and maturation but also FAA content at the edamame stage. These findings provide important insights for high-quality edamame breeding.
See https://link.springer.com/article/10.1007/s00122-026-05205-w

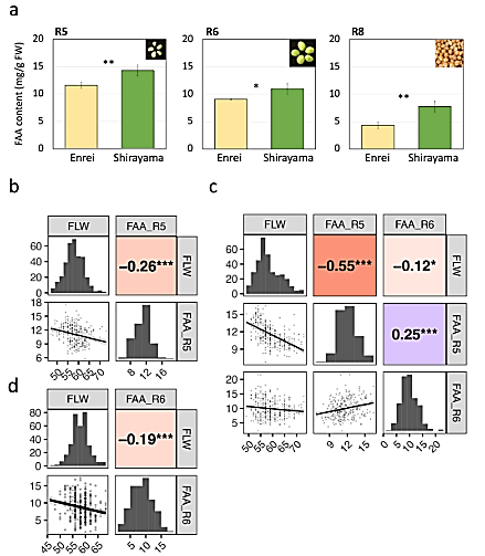
Fig. 1:
From: Loss-of-function allele of the soybean flowering/maturation gene TOF11 increases free amino acid content at the edamame stage and improves eating quality
Phenotyping of days to flowering and seed free amino acid (FAA) content in the parental lines and the recombinant inbred lines (RIL) population. (a) Comparison of total FAA at R5, R6, and R8 stages in Enrei and Shirayama. Error bars indicate mean ± standard deviation (SD) (n = 5). Significance was assessed using the two-sided Student’s t-test (*P < 0.05; **P < 0.01). Photographs show the representative seeds at each stage. (b–d) Trait distributions and pairwise correlations in the RIL population across years: (b) 2021, (c) 2022, and (d) 2023. The traits measured were days to flowering (FLW) and total FAA content. The diagonal panels show histograms, while the off-diagonal panels display scatter plots with Pearson’s correlation coefficient r (*P < 0.05, **P < 0.01, ***P < 0.001). Blue indicates a positive correlation, and red indicates a negative correlation
Views: 38


